Enable javascript in your browser for better experience. Need to know to enable it? Go here.

OutreachAI: from signals to sales

Disclaimer: AI-generated summaries may contain errors, omissions, or misinterpretations. For the full context please read the content below.

Too often, marketing emails get the balance wrong between utility and irrelevance. Knowing there’s now 30% off the perfect black A-line dress might brighten your day, unless you bought it two days ago.

 

Thoughtworks doesn’t sell dresses, but we do want a better way of connecting with clients and making sure when we reach out to them, we are relevant and adding value. For us, the problem wasn’t a lack of data. It was the fact that all of our digital signal detectors lived in different places, disconnected from each other and from the workflow of the people who needed them.

 

How do you combine scattered customer signals into intelligence?

 

Traditional engagement and scoring models have relied heavily on campaign and CRM data. Clicks, form fills and website journeys are all captured through marketing automation platforms such as Marketo, Demandbase and Salesforce. And for a long time, that was enough.

 

In the AI era, those familiar measures are no longer enough. Many B2B buyers have done all of their research before venturing anywhere near a corporate website. They’re influenced by LLMs and wider buying networks across multiple digital channels. Tighter cookie policies compound the problem, making traditional signals of digital engagement unreliable.

 

Simultaneously, the picture for existing clients is even thornier. Here, the most meaningful signals often sit outside systems of record. Sentiment in emails, conversations in meetings, Voice of the Customer inputs and direct feedback through client reps. This unstructured data carries critical context, yet is rarely captured or connected in a systematic way.

 

Add external signals such as organizational changes, job movement or public social commentary, and the reality becomes clear: detecting true buying intent now requires stitching together fragmented, structured and unstructured signals across a much broader landscape. 

 

OutreachAI is designed to do exactly that, creating the most complete and realistic picture possible of a prospect or client’s world.

 

OutreachAI was built to support two marketing objectives: first, expand the buying group within existing accounts. We know that accounts with broader buyer engagement tend to grow faster and are less likely to churn. The second, identify the right moments to unlock new opportunities and new logos, based on signals that indicate genuine readiness, rather than surface-level activity.

 

To enable this, OutreachAI brings together first-party engagement data, external intelligence, such as: market signals; job changes; conversational signals from emails and meetings; VoC feedback; and a broader organizational context. Through OutreachAI, we make all of this intelligence available to our sales and marketing teams via a single minimal, chat based interface. We call this ‘the experience layer’. The OutreachAI super-agent knows to surface relevant intelligence at the right moment, helping marketing and sales teams recognize when a meaningful pattern of signals is emerging.

 

What does it take to unify data from so many tools?

 

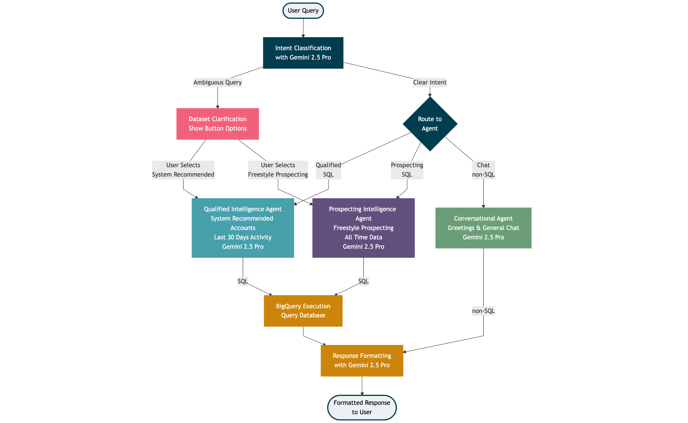
The hardest part was not building the agent itself. It was creating a single, reliable view of the data. We were working with multiple SaaS tools, each with its own structure (see image below for the workflow)

We addressed this by pulling everything into Google’s BigQuery, where we built a unified model of events, account and buyer signals. A Python and Flask backend connects this data to a React front end, while LangGraph handles early orchestration of reasoning steps. At the reasoning layer, we use Gemini as the core LLM that interprets signals, orchestrates agent steps, and synthesises patterns across the unified data model. We introduced Google Agent Developer Kit as our default agent building framework, providing both agent-building capabilities and a workflow orchestration layer.

 

Beyond integration, we focused on how the agent interprets and weighs signals. This included refining attribution logic across digital advertising channels to better distinguish strong intent from low-quality traffic, alongside introducing account readiness thresholds and quality-of-reasoning checks. The goal was to ensure OutreachAI surfaces insights that sales and marketing can act on, rather than simply reporting raw activity.

 

The OutreachAI agent also needed secure and consistent access to Marketo, Clay and other tools. Once we resolved authentication and connection issues, we could reliably make these signals available to the reasoning layer, ensuring downstream insights were based on complete and trusted inputs.

 

How does OutreachAI integrate external intelligence like job movement?

 

The engagement scoring only shows part of the picture. To strengthen the quality of insights, we use data enrichment and automation platform, Clay, to integrate external intelligence for example prospects and buyers who have moved jobs. When we activated this feature, Clay surfaced more than 1,200 Thoughtworks alumni and 700 former buyers that moved to Thoughtworks target accounts, giving marketing and sales an opportunity to reach out to people with whom we have a warm connection, and can more easily open a conversation. Clay runs ongoingly in the background, and ships timely intelligence into OutreachAI.

 

We also integrated workflow automation to move from insight into action within a single experience. Rather than stopping at recommendations, OutreachAI can support guided, semi-automated actions, based on prioritized signals. This includes suggesting connections, sending messages or logging tasks against  accounts.

 

Workflow automation platforms such as N8N provide the foundation for this capability, so that OutreachAI can trigger and coordinate actions across systems and channels, all directly from a single application.

 

How does the architecture support this kind of reasoning?

 

OutreachAI is structured as a super-agent supported by specialised sub-agents. The base  agent handles intent classification or reasoning, while sub-agents manage tasks like retrieval, score calculation, campaign mapping and intelligence formatting.

 

Powered by Google Gemini, the system interprets signals, generates summaries and answers natural-language questions such as:

  • What accounts should I work on this week?

  • Who are our ideal buyers in my sales territory?

  • What’s the recommended next step for this account?

 

Each query activates AI sub-agents which generate SQL queries, pull live data from BigQuery, interpret it through Gemini and return structured insights. From there, users can take guided actions directly within OutreachAI, with workflows orchestrated across other systems through integrations such as N8N.

 

How fast did the team move from prototype to pilot?

 

The pace was fast. We invested upfront time getting the systems to talk to each other and to make the data accessible by our agents. Once that foundation was built, everything accelerated.

We explored several UI approaches before landing on the version we have today. Early on we used LangGraph for orchestration, but as the build matured, we began exploring the Google ADK for long-term scale across our superagents.

 

There was a point where the pieces clicked: the data pipelines were stable, the sub-agents were predictable, and Gemini, the LLM powering the reasoning layer, was generating consistent reasoning. From that moment, we iterated every day. We demoed, took feedback, adjusted the interface or the logic and ran it again. That rhythm made a huge difference.

 

We launched the MVP with our two regional Market Liaison Managers (MLM). The MLM is a new role at Thoughtworks. It replaces the need for a traditional Sales Development Rep (SDR). OutreachAI makes the MLM more efficient, removing the need for manual research, which gives us the scale multiplier to make hiring a single MLM for each region commercially viable. 

 

While the agent is still new, and in pilot mode, we are currently monitoring usage and results.

 

Within the first week of use, our MLM was alerted to a senior contact at a target account engaging with several marketing campaigns. With the super-agent sharing a summary of the topics of interest, and checking that sales are not currently engaged, our MLM crafted a personalized high-value offer, and was then able to secure a meeting with this key target account. The main benefit is that our MLM wouldn’t have access to such intelligence without the super-agent. No more money is left on the table. Our MLMs and sellers can leverage this intelligence at the right time, to support their account motions.

 

What are the most important technical capabilities behind OutreachAI?

 

OutreachAI works because several layers come together cohesively, with a deliberate focus on narrow intelligence and accuracy. Rather than treating every signal as equally valid, we invest in high-quality intelligence that can be trusted by the reasoning layer.

 

The unified data model in BigQuery ensures all critical signals, from Marketo, Salesforce, Demandbase, Clay and more, land in a common structure, where they can be consistently interpreted and validated, before influencing recommendations.

 

Above that sits the Gemini-powered reasoning layer, which orchestrates calls to sub-agents, synthesizes patterns in the data, and generates summaries. Muilti-source data retrieval is handled by subagents, which pulls data from different tools/sources, applies logic for confidence scoring and passes results to the parent agent through BigQuery for synthesis. The modular architecture keeps each component focused and maintainable as the system grows.

 

Finally, features like the prompt suggestion or follow-up question suggestion  and in-app feedback ensure the agent improves through daily use, while early N8N integration lays groundwork for achieving a single experience layer, where our users can perform all outreach actions from a single app, without switching interfaces. 

 

What’s next for OutreachAI?

 

Today, OutreachAI is helping us identify signals we previously had no visibility into and apply reasoning that gives those signals meaning. With clearer intelligence on consumption patterns and account readiness, our Market Liaison Managers and sellers are better equipped to judge when to engage, who to engage and what topic will be most relevant. Given the nature of our business, we leave the outreach part to humans. 

 

We are currently working on a matching capability, where OutreachAI analyses engagement patterns and has the ability to surface timely relevant high-value offers. 

 

While still early, we believe this combination of richer intelligence, thoughtful reasoning and aligned marketing programs and sales motions will help improve meeting bookings with new prospects, deepen engagement within existing accounts and expand the buying group in ways that support long-term account growth.

Disclaimer: The statements and opinions expressed in this article are those of the author(s) and do not necessarily reflect the positions of Thoughtworks.

Want to know more about rewiring for agents?